2020年,中国零售银行业在疫情的影响下经历了历史性的转型:零售客户消费场景线上化趋势加速、零售银行服务数字化转型效果分化加剧。
疫情之下,智能化、数据化驱动的互联网运营和线上化服务模式正在迅速削弱零售银行依托线下物理网点经营半径内静态客群的传统模式,通过网点面对面办理银行业务的传统模式正在被加速替代。
旨在为合作伙伴提供对当下零售银行业务竞争形式、增长机遇和发展趋势等方面的深入见解,协助银行零售业务的营销环节在2021年实现流程化转型加速。2020年12月25日,中国领先的零售银行运营服务支持方案服务商NSDC在深圳发布《中国零售银行数字化变革与趋势2020年度报告》。
![]()
据悉, 本次报告基于国内商业银行零售金融条线一线从业者的调查结果,以及对业内高管的访谈而形成,今年NSDC还首次针对商业银行零售业务的客户群体开展了服务意见调查。这些“客户洞察”贯穿本报告全文。两项调查的开展时间均为2020年10月上旬至12月下旬。
![]()
![]()
疫情之下客户交互方式、团队管理方式、同外部第三方的合作方式,决定了零售银行业务转型的能力上限。本次报告NSDC从服务场景、客户拓展、客户粘性、团队管理及分工、数字工具、外部支持等九大维度进行分析,并结合独到的案例经验展示了解决方案。
![]()
![]()
![]()
![]()
![]()
随着移动互联网4G、5G的普及,特别是疫情之后,客户实时、在线办理业务的需求迫使银行不断加大数字化转型。银行间的致胜因素也从从前的“网点覆盖优势”向“优服务、高效率”转变,互联网成为最主要的竞争之地。
![]()
同时,随着客户竞争的日益激烈和获客成本的急速攀升,银行开始重视存量客户的运营和再激活。相较比拼流量的竞争结构,激活存量客户对银行提出了全方位的更高要求,包括客户经理能力、客户系统、运营能力、产品和权益设计等多方面。
![]()
消费性权益奖励中,线下的礼品发放受地域限制和疫情影响较大、线上的积分兑换活动则受到互联网信息触达有效性的限制,二者都不能起到高效增强客户粘性的作用;日益增长的知识型需求使得为客户提供持续的咨询服务成为新的权益手段。
![]()
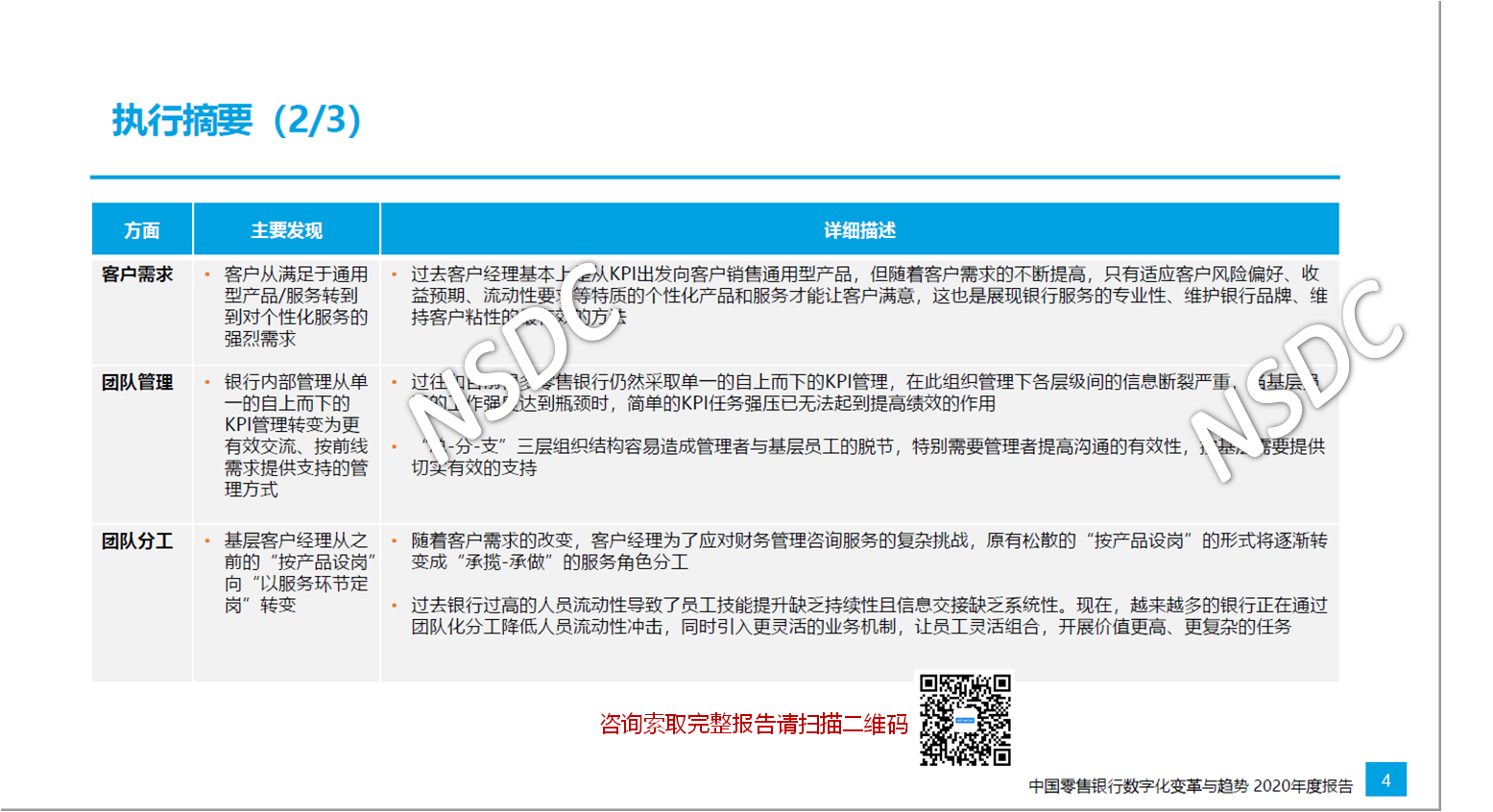
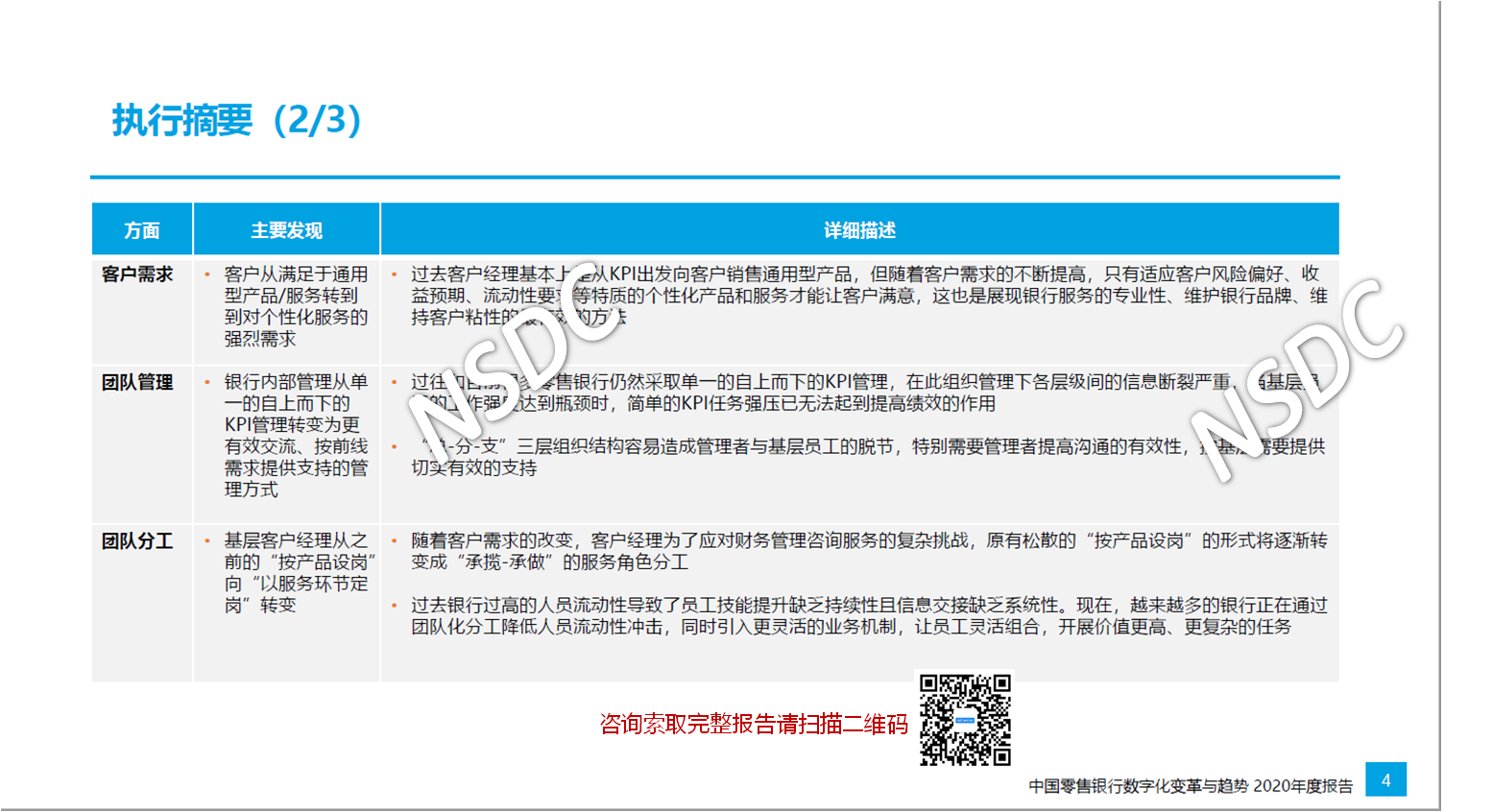
单一的KPI管理导致各层级间的信息断裂,当基层员工的工作强度达到上限而面对的困难得不到解决时,KPI管理无法提高绩效;总-分-支三层”需提高沟通的有效性,按基层需要提供切实有效的支持。
随着客户需求的改变,客户经理为了应对财务管理咨询服务的复杂挑战,原有松散的“按产品设岗”的形式将逐渐转变成“承揽-承做”的按服务角色分工形式。
在大部分零售银行仍在使用第一代产品与服务平台的同时,部分领先机构已经开始启用新一代营销与客户管理、服务系统,并获得了成功,这是因为:老平台缺乏敏捷性、拖慢了零售银行的创新节奏且无法扩展以适应新的场景拓展需求和智能化服务需求。
零售银行作为服务场景提供方,通过将外部运营解决方案整合进服务场景,可以基于合作方前期研发积累获得现成功能、降低开发周期从而将精力聚焦客户服务这一关键环节。
零售银行通过推广CRM系统,不仅能够提供统一的企业级客户视图,还能集成前端,支持客户经理开展销售、客户关系维护和咨询建议等工作。此外,打通营销和运营功能的的CRM系统还能够为客户经理提供下一步最佳营销行动建议,帮助促进使用者同客户互动。
NSDC作为中国领先的零售银行运营服务支持方案服务商,一贯秉承「协助银行零售业务的营销环节实现流程化转型加速」的企业使命和初衷,持续耕耘零售银行数字化转型服务市场,开辟创新的一站式解决方案。此次《中国零售银行数字化变革与趋势2020年度报告》的重磅发布,对于引领和推动当下零售银行业的转型发展至关重要。未来,NSDC还将继续以“转型创造未来”的创新姿态,顺势而为,助力零售银行激发业务和团队潜能,打造独一无二的竞争力。
推荐新闻
- 【体育】 曝国乒两大世界冠军姐弟恋,二人相差6岁,球迷:郎才女貌
- 【体育】 付豪将代表吉林出战全运会,多位辽宁籍球员各为其主
- 【体育】 辽宁续约福格弃梅奥,大外援泰勒待命,新赛季辽宁继续补强引援
- 【财经】 墨西哥向美国发外交照会 墨西哥总统:美国在资助“政变策划者”
- 【新闻】 央视网评|铭记中国革命成功的奥秘
- 【时政】 中国互联网协会调解工作委员会在京成立
- 【时政】 “典”亮百年丨才者,德之资也;德者,才之帅也
- 【新闻】 学习进行时|13个主要方面!习近平详述调整发展理念全过程
- 【电视】 电影《1921》开启青春诵读活动 北大、清华等校学子参与
- 【法治】 坚决查处拉票贿选、买官卖官等行为 全程监督严肃换届
- 【 时政】 习近平强调 毫不放松抓紧抓实抓细防控工作 统筹做好经济社会发展各项工作
- 【 时政】 习近平的“国家治理公开课”
- 【 科技】 2019“科学探索奖”颁奖:50位获奖青年科学家亮相
- 【 财经】 赤水河上画个圈,贵州酱酒要集体升级?|云酒独家
- 【 财经】 智研所 | “人造肉”热背后:从资源匮乏到资本角力
- 【 新闻】 广东公安深圳“亮剑”:海陆空上万警力开展反恐防暴演练
- 【 文化】 《烈火英雄》票房渐长,口碑下滑,遭吐槽,网友:真是烂片
- 【 娱乐】 哪吒票房破10亿,国漫何时崛起?
- 【 财经】 对话倪光南:追赶发达国家芯片产业,要做好长期准备|“致知100人”03期
- 【 国际】 不顾联合国反对,一国公然介入利比亚,一支军队已部署东部地区
- 1 习近平强调 毫不放松抓紧抓实抓细防控工作 统筹做好经济社会发展各项工作
- 2 习近平的“国家治理公开课”
- 3 2019“科学探索奖”颁奖:50位获奖青年科学家亮相
- 4 赤水河上画个圈,贵州酱酒要集体升级?|云酒独家
- 5 智研所 | “人造肉”热背后:从资源匮乏到资本角力
- 6 广东公安深圳“亮剑”:海陆空上万警力开展反恐防暴演练
- 7 《烈火英雄》票房渐长,口碑下滑,遭吐槽,网友:真是烂片
- 8 哪吒票房破10亿,国漫何时崛起?
- 9 对话倪光南:追赶发达国家芯片产业,要做好长期准备|“致知100人”03期
- 10 不顾联合国反对,一国公然介入利比亚,一支军队已部署东部地区

































国务院新闻办公室
国务院新闻信息中心
中华人民共和国信息协会 
中国互联网协会
北京文化市
首都互联