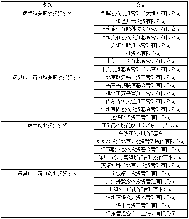
由金司南金融研究院主办,投投科技、金司南金服承办,天相投顾提供技术支持的“金司南—中国资产管理行业管理人评奖颁奖活动”于 9月26日晚在福建南平隆重召开。资本市场专家以及来自银行、保险、信托、证券、公募基金、私募基金的百余家机构优秀代表齐聚现场,共同见证金司南获奖榜单的诞生。
活动现场公布了金司南股权投资机构获奖名单,26家股权投资机构分获4项大奖——

精彩图片
推荐新闻
- 【体育】 曝国乒两大世界冠军姐弟恋,二人相差6岁,球迷:郎才女貌
- 【体育】 付豪将代表吉林出战全运会,多位辽宁籍球员各为其主
- 【体育】 辽宁续约福格弃梅奥,大外援泰勒待命,新赛季辽宁继续补强引援
- 【财经】 墨西哥向美国发外交照会 墨西哥总统:美国在资助“政变策划者”
- 【新闻】 央视网评|铭记中国革命成功的奥秘
- 【时政】 中国互联网协会调解工作委员会在京成立
- 【时政】 “典”亮百年丨才者,德之资也;德者,才之帅也
- 【新闻】 学习进行时|13个主要方面!习近平详述调整发展理念全过程
- 【电视】 电影《1921》开启青春诵读活动 北大、清华等校学子参与
- 【法治】 坚决查处拉票贿选、买官卖官等行为 全程监督严肃换届
- 【 时政】 习近平强调 毫不放松抓紧抓实抓细防控工作 统筹做好经济社会发展各项工作
- 【 时政】 习近平的“国家治理公开课”
- 【 科技】 2019“科学探索奖”颁奖:50位获奖青年科学家亮相
- 【 财经】 赤水河上画个圈,贵州酱酒要集体升级?|云酒独家
- 【 财经】 智研所 | “人造肉”热背后:从资源匮乏到资本角力
- 【 新闻】 广东公安深圳“亮剑”:海陆空上万警力开展反恐防暴演练
- 【 文化】 《烈火英雄》票房渐长,口碑下滑,遭吐槽,网友:真是烂片
- 【 娱乐】 哪吒票房破10亿,国漫何时崛起?
- 【 财经】 对话倪光南:追赶发达国家芯片产业,要做好长期准备|“致知100人”03期
- 【 国际】 不顾联合国反对,一国公然介入利比亚,一支军队已部署东部地区
精彩图片
阅读排行榜
评论排行榜
- 1 习近平强调 毫不放松抓紧抓实抓细防控工作 统筹做好经济社会发展各项工作
- 2 习近平的“国家治理公开课”
- 3 2019“科学探索奖”颁奖:50位获奖青年科学家亮相
- 4 赤水河上画个圈,贵州酱酒要集体升级?|云酒独家
- 5 智研所 | “人造肉”热背后:从资源匮乏到资本角力
- 6 广东公安深圳“亮剑”:海陆空上万警力开展反恐防暴演练
- 7 《烈火英雄》票房渐长,口碑下滑,遭吐槽,网友:真是烂片
- 8 哪吒票房破10亿,国漫何时崛起?
- 9 对话倪光南:追赶发达国家芯片产业,要做好长期准备|“致知100人”03期
- 10 不顾联合国反对,一国公然介入利比亚,一支军队已部署东部地区

































国务院新闻办公室
国务院新闻信息中心
中华人民共和国信息协会 
中国互联网协会
北京文化市
首都互联