原标题:IPO观察|专利纠纷缠身,踩雷薇娅等主播,德尔玛冲击创业板
继比依股份(18.000, 5.50, 44.00%)(603215.SH)成功登陆资本市场后,又一家小家电ODM/OEM(代工/贴牌)企业筹备冲击创业板。
日前,广东德尔玛科技股份有限公司(以下简称“德尔玛”)更新了IPO招股说明书,并提交了第二轮审核问询回复意见。
招股书显示,德尔玛正努力发展自有品牌,但目前仍较为依赖授权、代工业务。此外,德尔玛还涉及多项专利纠纷,涉案金额超2800万元。

营收依赖代工、授权业务
毛利率被压缩
招股书显示,德尔玛此次IPO拟发行新股不超过9231.25万股,占发行后总股本的比例不低于10%,预计融资金额14.64亿元,保荐机构为中金公司(43.460, 0.14, 0.32%)。
2018-2020年及2021年上半年(报告期),公司营收分别为人民币9.67亿元、15.17亿元、22.28亿元、12.48亿元,归母净利润4042.47万元、1.06亿元、1.70亿元、4749.2亿元。
德尔玛是一家集自主研发、原创设计、自有生产、自营销售于一体的创新家电品牌企业。公司旗下品牌包括“德尔玛”、“飞利浦”、“薇新”等,主要产品类型包括家居环境类、水健康类、个护健康类以及生活卫浴类。
但值得注意的是,在公司4个主要品牌中,只有德尔玛品牌与薇新品牌为自有品牌,飞利浦与华帝均为授权品牌。报告期内,来自授权及ODM品牌收入占主营业务收入的比例分别为27.29%、36.3%、52.81%、58.69%,占比逐年升高,可见公司对贴牌代工业务较为依赖。

公司ODM业务主要来自与小米的合作,2019、2020年及2021年上半年,德尔玛通过米家ODM业务实现的销售收入快速增长,占当期主营业务收入比例分别为4.74%、12.19%和23.44%,小米已成为公司2021年上半年第一大客户。
但米家定位于性价比,且主要采用利润分成模式,米家ODM业务毛利率较低,剔除运杂费影响后,2019、2020年及2021年上半年,米家ODM业务毛利率分别为27.53%、19.18%及12.34%。
这进一步对公司综合毛利率产生了影响,报告期内,德尔玛综合毛利率分别为33.16%、36.33%、32.27%、27.80%,呈下滑趋势。2021年上半年,德尔玛综合毛利率已低于可比上市公司平均毛利率及毛利率中位数。

2021年1-9月,德尔玛毛利率为28.33%,相较2020年同期降低4.84个百分点。
如果公司ODM业务收入规模进一步提高,或者ODM业务毛利率进一步下降,或将持续拉低公司整体毛利率,影响公司业绩。
侧重线上电商销售
踩雷薇娅等问题主播遭问询
在销售渠道上,德尔玛主要通过电商平台、线上直销和线上经销方式在天猫商城及淘宝平台、京东商城等主流电商平台进行销售。
报告期内,公司线上销售收入分别为6.8亿元、10.84亿元、13.72亿元和5.6亿元,占主营业务收入的比例分别为70.56%、71.58%、61.68%和45.03%,占比较高。

随着直播带货模式的兴起,德尔玛也没有错过这一模式,与头部主播达成合作。
然而,2021年不少头部主播纷纷“塌房”,薇娅因偷逃税被追缴处罚13.41亿更是震惊业界。而薇娅与薇娅管理的谦寻文化,正是德尔玛合作的主要主播及MCN公司。
此外,辛巴、雪梨等主播均为德尔玛合作主播。

这一情况也引起了深交所的注意,在问询函中,深交所要求德尔玛说明公司向MCN公司、主播支付费用是否与合同约定一致,是否存在通过员工、关联方等个人银行账户向MCN公司、主播支付款项或其他配合MCN公司、主播偷税漏税的违规行为。
德尔玛在回复中称,报告期内,公司不存在配合MCN公司、主播偷逃税款等税务违规行为,公司及子公司亦已取得税务主管机关出具的合规证明。除2021年4月29日广东水护盾因未及时向消费者开具发票而被处以罚款100元外,公司及子公司不存在因税务违法违规行为受到税务行政处罚的情况。
但由于消费者对主播熟悉度较高,公司品牌易与合作的主播及其团队的声誉产生关联,因此公司品牌及产品的形象及声誉可能会因主播及其团队的不当行为受到损害。
此外,如果公司已取得的发票因主播或MCN公司受到行政处罚等情形而被认定为不合规发票,可能会导致公司补缴税款、加收滞纳金等风险,公司控股股东和实际控制人已承诺将及时全额承担前述相关损失。
卷入专利纠纷
涉案金额超2800万
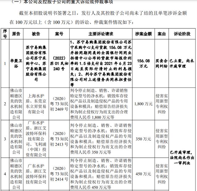
除了公司业绩,招股书还披露了德尔玛重大诉讼情况。
报告期内,公司尚未了结且单笔涉诉金额超100万的诉讼、仲裁共有6起,其中5起为侵害实用专利权,与专利纠纷有关的涉案金额达2820万。
目前,5起专利纠纷均已开庭审理,但尚未作出一审宣判。诉讼律师认为上述五项案件有较大的胜诉机会,被判令承担相应法律责任的可能性较小。基于上述情况,发行人未对该等诉讼计提预计负债。


但这并不意味着公司可以高枕无忧,德尔玛无法保证所涉诉讼的判决都对公司有利,也无法排除在未来经营过程中再次因知识产权引发诉讼,可能对公司的经营产生一定影响。
此外,德尔玛还存在应收账款坏账及存货跌价的风险。
报告期内,公司应收账款净额别为1.49亿元、1.87亿元、3.35亿元和2.76亿元,占各期流动资产的比例分别为24.94%、21.37%、22.96%和19.95%。
如果客户的财务状况发生重大不利变动,公司应收账款将可能发生实际坏账损失。
另一方面,公司的存货账面价值分别为2.54亿元、2.99亿元、3.55亿元和4.67亿元,占流动资产比例分别为42.53%、34.18%、24.29%和33.79%,占比较高。
实际上,德尔玛的现金流已经受到了影响。
报告期内,公司经营性现金流净额分别为1725.52万元、2.75亿元、2.55亿元和-3163.76万元。2021年1-9月,公司经营活动产生的现金流量净额为-1.12亿元,较去年同期下降360%。

德尔玛指出,公司现金流净额大幅下滑主要系公司存货规模较2020年末扩大,同时本期支付了较多供应商货款所致。
红星新闻记者 俞瑶 陶玥阳
编辑 余冬梅
推荐新闻
- 【 时政】 这些“小事”,在习近平心中却是“国之大者”
- 【 时政】 习近平同墨西哥总统就中墨建交50周年互致贺电
- 【 时政】 习近平看望参加政协会议的农业界社会福利和社会保障界委员
- 【 时政】 习近平:促进我国社会保障事业高质量发展、可持续发展
- 【 时政】 习近平致信祝贺首届大国工匠创新交流大会举办强调
- 【 时政】 庆祝中国共产主义青年团成立100周年大会在京隆重举行
- 【 时政】 习近平在金砖国家外长会晤开幕式上发表视频致辞
- 【 时政】 习近平强调 毫不放松抓紧抓实抓细防控工作 统筹做好经济社会发展各项工作
- 【 时政】 习近平的“国家治理公开课”
- 【 科技】 2019“科学探索奖”颁奖:50位获奖青年科学家亮相
- 1 这些“小事”,在习近平心中却是“国之大者”
- 2 习近平同墨西哥总统就中墨建交50周年互致贺电
- 3 习近平看望参加政协会议的农业界社会福利和社会保障界委员
- 4 习近平:促进我国社会保障事业高质量发展、可持续发展
- 5 习近平致信祝贺首届大国工匠创新交流大会举办强调
- 6 庆祝中国共产主义青年团成立100周年大会在京隆重举行
- 7 习近平在金砖国家外长会晤开幕式上发表视频致辞
- 8 习近平强调 毫不放松抓紧抓实抓细防控工作 统筹做好经济社会发展各项工作
- 9 习近平的“国家治理公开课”
- 10 2019“科学探索奖”颁奖:50位获奖青年科学家亮相






















国务院新闻办公室
国务院新闻信息中心
中华人民共和国信息协会 
中国互联网协会
北京文化市
首都互联